關注丨2021年工業互聯網平臺創新領航應用案例名單公布
時間:2022-01-06
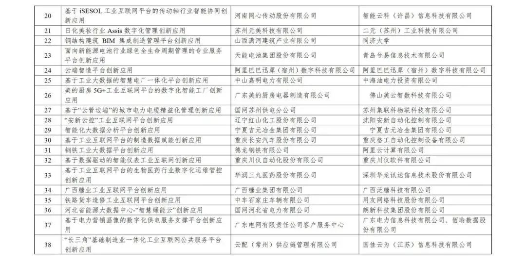
12月30日,工業和信息化部公布了2021年工業互聯網平臺創新領航應用案例名單。聚焦工業企業數字化轉型面臨的關鍵問題,圍繞平臺化設計、數字化管理、智能化制造、個性化定制、網絡化協同、服務化延伸六大應用模式,入選的140個工業互聯網平臺應用案例具有技術先進、成效顯著、能復制推廣等特性。

工業互聯網平臺創新領航應用案例六大方向為:
(一)平臺化設計。聚焦工業設計資源分散、工具軟件落后和研發效率低等問題,通過工業互聯網平臺匯聚產學研用等各領域研發設計資源,加快工業知識經驗沉淀、仿真設計工具創新,實現并行、敏捷、交互和模塊化設計,推動供應商參與設計、用戶反饋設計,提高產品設計水平、協同研發效率和成本控制能力。
(二)數字化管理。聚焦工業企業數據開發利用程度低、管理決策效率低等問題,能夠基于工業互聯網平臺應用打通業務流程、管理系統和供應鏈數據,通過全鏈條數據貫通與智能分析,實現組織架構優化、動態精準服務、輔助管理決策等管理模式創新,提升企業經營管理能力。
(三)智能化制造。聚焦傳統工藝技術落后、生產效率低和管控能力弱等問題,通過對制造過程數字化改造,推動設備、系統與平臺等之間數據互聯互通,實現對生產制造過程的動態感知、實時分析與科學決策,提升生產效率和產品質量,提高資源能源利用率與生產安全水平,實現數據驅動的智能化生產。
(四)網絡化協同。聚焦產業鏈結構復雜、信息不對稱、協作效率低等問題,通過工業互聯網平臺匯聚設計、制造、運維、供應鏈等各環節主體,推動關鍵數據共享和制造資源優化配置,實現跨企業、跨地區、跨行業的研發協同、制造協同、供應協同,打造覆蓋產品全生命周期的云化服務與協同服務,以數據價值網絡推動產業鏈延伸與價值鏈升級。
(五)個性化定制。聚焦產品附加值較低、多樣化市場需求無法有效滿足等問題,通過工業互聯網平臺增強用戶在產品全生命周期中的參與度,精準挖掘分析用戶需求,并基于數據整合分析、模型庫共享與供應商協同,實現模塊化與個性化設計、柔性化生產、智能倉儲和準時交付,實現高效率、零庫存的生產模式。
(六)服務化延伸。聚焦傳統制造競爭力下降、設備運維成本高、售后服務要求高等問題,基于工業互聯網平臺實現對產品的遠程互聯和數據分析,實現產品追溯、遠程運維、分享制造、供應鏈金融、回收利用等服務模式創新,推動傳統制造向制造服務轉變、從出售產品到“產品+服務”轉變,拓展數字服務領域,重塑企業競爭力。
國家工業信息安全發展研究中心組織編寫了《工業互聯網平臺創新領航案例分析報告》,報告將在近期發布,敬請期待。












來源:系統所